【Ai精翻&Ai中文配音】World Creator 地形制作应用实践

【Ai精翻&Ai中文配音】World Creator 地形制作应用实践-土狗cg资源站
【Ai精翻&Ai中文配音】World Creator 地形制作应用实践
此内容为付费资源,请付费后查看
35
付费资源
已售 2
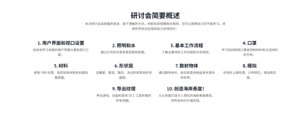
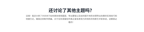
图片[1]-【Ai精翻&Ai中文配音】World Creator 地形制作应用实践-土狗cg资源站
图片[2]-【Ai精翻&Ai中文配音】World Creator 地形制作应用实践-土狗cg资源站
图片[3]-【Ai精翻&Ai中文配音】World Creator 地形制作应用实践-土狗cg资源站
图片[4]-【Ai精翻&Ai中文配音】World Creator 地形制作应用实践-土狗cg资源站
图片[5]-【Ai精翻&Ai中文配音】World Creator 地形制作应用实践-土狗cg资源站
图片[6]-【Ai精翻&Ai中文配音】World Creator 地形制作应用实践-土狗cg资源站
图片[7]-【Ai精翻&Ai中文配音】World Creator 地形制作应用实践-土狗cg资源站
图片[8]-【Ai精翻&Ai中文配音】World Creator 地形制作应用实践-土狗cg资源站
图片[9]-【Ai精翻&Ai中文配音】World Creator 地形制作应用实践-土狗cg资源站
图片[10]-【Ai精翻&Ai中文配音】World Creator 地形制作应用实践-土狗cg资源站
图片[11]-【Ai精翻&Ai中文配音】World Creator 地形制作应用实践-土狗cg资源站
图片[12]-【Ai精翻&Ai中文配音】World Creator 地形制作应用实践-土狗cg资源站
图片[13]-【Ai精翻&Ai中文配音】World Creator 地形制作应用实践-土狗cg资源站
© 版权声明
THE END
喜欢就支持一下吧
点赞7 分享
评论 抢沙发

请登录后发表评论

    请登录后查看评论内容