Houdini实用工具大全(b站up落于整理提供)共262篇

Houdini 常用VEX整理02-土狗cg资源站
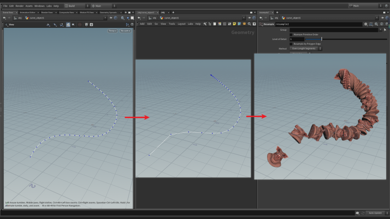
Houdini 橡皮筋逐渐缠绕效果的案例-土狗cg资源站
2301_0101_Houdini 砖墙工具(工具分享)-土狗cg资源站
2301_0102_Houdini 优化挤出重叠(工具分享)-土狗cg资源站
2301_0103_Houdini 曲线密度工具(工具分享)-土狗cg资源站
2301_0201_Houdini 点属性旋转工具(工具分享)-土狗cg资源站
2301_0202_Houdini 生成屋顶和贴图(工具分享)-土狗cg资源站
Houdini FBX导出命名导入Blender-土狗cg资源站
Houdini 贴图颜色传递至点属性-土狗cg资源站
2301_0302_Houdini 常用VEX整理01(工具分享)-土狗cg资源站
Houdini 程序化塔柱生成-土狗cg资源站
Houdini 绳子扯断效果-土狗cg资源站